华为在自动辅助驾驶上或将迎来真正的重量级对手。今日,有不少用户发现,特斯拉在官网的车主手册上更新了FSD的功能介绍,其完全自动驾驶能力,也就是俗称的FSD(Full Self-Drive),售价
华为在自动辅助驾驶上或将迎来真正的重量级对手。
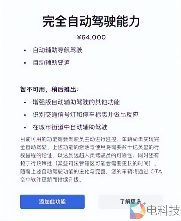
今日,有不少用户发现,特斯拉在官网的车主手册上更新了FSD的功能介绍,其完全自动驾驶能力,也就是俗称的FSD(Full Self-Drive),售价为6万4千元。据悉,配备该功能的特斯拉汽车,可以适用于任何类型道路上的各种驾驶场景。

不过,相比较特斯拉FSD的姗姗来迟,在自动辅助驾驶领域,国内市场上的一众大佬早已进行过了不止一番的缠斗,比如此前的AEB事件,就让华为和小鹏等对手直接兵戎相见,一较高下。如果说之前的一系列竞争只是预热,那么随着特斯拉FSD的确定入华,未来在此方面,整个赛道或将扣响真正的发令枪,究竟谁家的技术路线更为靠谱,一切都还未有定数。

就在昨日,何小鹏在微博上表示,高等级自动辅助驾驶还能看到清晰的路线图,但是完全无人驾驶还看不到完整的逻辑,他进一步表示,“可能需要另寻他路”。这也就是说,不管是特斯拉或者其它什么品牌,在自动驾驶上,目前都还是在摸索着前进,现有的激光雷达、纯视觉或者两者结合的道路,都不一定是正确的方向。
而对于华为来说,它们在自动驾驶上也投入颇多,从芯片到系统,乃至于电机和激光雷达的自研,它都有着完整的产业赋能能力,这让它即便放眼全球范围,也称得上是是顶尖的参赛者。FSD入华,其实无论从技术实力还是产业影响来看,它都会是一条“最好的鲶鱼”,激发起充分的竞争,尤其是对于华为这样“遇强则强”的选手而言,激励远远大于竞争。
91che认为,和特斯拉的FSD相比,华为的ADS(HUAWEI Advanced Driving System 高阶智能驾驶系统)在技术上完全可以说是针锋相对,FSD以纯视觉方案见长,而ADS则是在此基础上辅以激光雷达,补齐了传统的BEV鸟瞰算法上的不足。唯一需要华为提起足够小心的目前就只有特斯拉FSD V12,因为它具备深度学习技术,加之以特斯拉5亿英里的数据积累,在识别路况等方面的优势不容小视。马斯克甚至宣称它将远超过人类驾驶员。
FSD还是ASD,他们的对决迟早要来。而对于我们来说,两强对峙,无疑才是最好的故事。
评论区(0)