2012年开始,IPTV经历了"OTT的野蛮生长",OTT盒子在国内日趋升温,一场围绕普通电视低成本植入网络视频的大战迅速拉开,众多硬件厂商、互联网企业、运营商等争相布局
2012年开始,IPTV经历了“OTT的野蛮生长”,OTT盒子在国内日趋升温,一场围绕普通电视低成本植入网络视频的大战迅速拉开,众多硬件厂商、互联网企业、运营商等争相布局这一新兴领域。
OTT兴起之后,对IPTV业务的发展造成了很大影响,尤其是电信运营商,他们一直在犹豫走IPTV道路还是选择OTT,当时业内很多人都觉得IPTV技术落后、产业封闭,认为“IPTV已过时、OTT当兴”。这也导致了通讯运营商在2012到2015年一直处在徘徊的过程中,所以这个时间段很多地方出现了IPTV与OTT混合发展的态势。
但随着传统电信业务的下滑,运营商需要寻找新的利润增长点,而IPTV正好符合电信运营商的转型需要,加之三网融合政策的确定及宽带的发展,以及OTT政策近两年的不确定性,最终,IPTV成为电信运营商的最优选择。
IPTV与OTT又分别具有哪些特点和优势呢,我们将IPTV与OTT做一下对比。

从传输上来看,IPTV服务稳定,OTTTV虽然技术上更为灵活,但也容易受到其他上网活动的干扰,影响收看效果;内容方面,IPTV受限于牌照商内容,但拥有电视台直播和回看资源这一相对独家的资源;OTT互联网电视点播内容相对丰富,但受限于牌照和广电总局的监管;此外,从屏幕上看,IPTV和OTTTV都是电视大屏。
从商业模式来看,电信广大的宽带用户基础、强大的渠道与执行力、明确的收入分成业务模式是目前视频行业中最佳的业务实践。目前OTT依然在迅猛发展,不过从商业角度和核心资源的匹配角度来说,OTT并没有做得太好。但是,凭借创新意识和彻底的市场化,OTT的发展战略为其带来的优势仍然值得重视。
IPTV的商业模式还是比较清楚的。正如优朋普乐创始人、CEO邵以丁所说,“人们很清楚在IPTV中什么叫基础包,什么叫增值包,什么叫单点收入分账,什么叫基于IPTV平台的广告资源的投放和分发。IPTV还有一个特点就是随着用户量和收入的增长,它可以是一个等比对应的关系。而且IPTV有一个核心就是在服务过程中不存在最高昂的带宽成本。”

IPTV商业模式的最大优点是完成了从资源输出到利益输出的商业闭环。另外,在IPTV+时代,其商业模式走的是开放和闭环的深度融合,是“高宽带+强电视+手机联动”的全业务联动,并形成“互联网开放平台+智能终端+运营商”的生态圈。所以,不管从生产力还是运营力来说,IPTV的商业模式都能有一个长足的演进。
政策方面,在可管可控的中国环境下,IPTV与OTT面临着迥然不同的发展态势。
IPTV相关政策:从严管到支持,政策锦上添花

OTT相关政策:从181到229,一如既往的可管可控

通过以上的政策汇总,并结合相关的信息,我们可以发现近几年IPTV与OTT在不同发展阶段的特点和趋势:
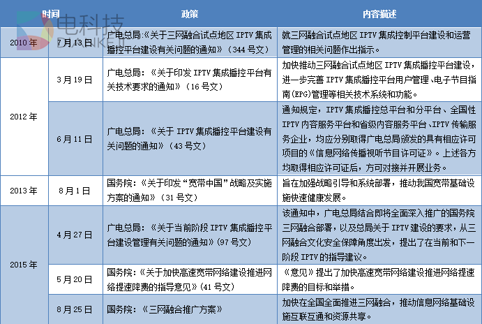
IPTV方面,2010年,国务院下发了《国务院关于印发推进三网融合总体方案的通知》,导致了广电和电信的IPTV播控权之争,在广电最终获得IPTV播控权之后,全国各地的IPTV业务逐步进入稳步发展期,由于政策的支持,IPTV出现了较好的发展势头,逐渐在全国各地开花结果。
之后IPTV的发展虽然一度受到OTT的冲击和挤压,但通过一系列针对IPTV的相关政策,我们也可以发现,广电总局等部门通过不断的颁布相关政策,为IPTV打开通道,随着三网融合的不断推进,IPTV一直温和地向前发展,并且稳步向上,在2016年,IPTV更是迎来了第二春。
而相较于IPTV的温和发展,OTT则显得大起大落。
在2011年之前,互联网机顶盒一直未获得国家广电总局的认可,2011年11月,广电总局发布了著名的“181号文”,互联网电视机顶盒由此获得广电总局的“扶正”。2012年,市场上的电视盒子得到了空前爆发,其中山寨盒子占据了大部分份额,直到2013年,电视盒子都处在“OTT的野蛮生长”期。
面对电视盒子市场的乱象,2014年开始,广电总局开始对互联网机顶盒市场进行大力整顿,不断发布新的整顿条例,给互联网机顶盒市场泼下一盆冷水,也就是从2014年开始,互联网机顶盒市场开始进入发展延缓期。
之后,小米、乐视等厂家纷纷探索新的发展模式,无论是互联网企业,还是传统电视厂商,都依托自身的产业体系,重新布局。2015年,广电总局进一步对互联网电视领域进行规范,开展内容清查和设备整顿等,OTT的活力受到束缚。至今,在运营监管方面,广电总局对OTT领域愈发不放松一丝一毫。
在政策方面,IPTV封闭的业务体系是符合政策管控需要的,其可管可控性强于OTT,而政府对IPTV的态度已然明朗,政策风险较小。另外,因为“宽带中国”等国家政策的推动,三大运营商也在努力推动光纤宽带的发展,而IPTV则是目前光纤宽带发展唯一捆绑的核心基础增值业务,并且IPTV也能让老百姓真正感受到未来百兆光纤宽带入户后带来的一些核心变化。此外,IPTV的广告投放也更为稳定,在广告投放和品牌宣传计划上几乎没有政策带来的风险。
上海聚力传媒技术有限公司副总裁殷宇安曾分析,DTV占了天时,它生得最早,也是目前政策保护最好的通道之一;IPTV占了地利,是三大运营商一直在推的业务,并且三大运营商能提供目前中国网络建设最好的通路,只是目前用户体验和内容有些缺失;OTTTV占了人和,因为OTTTV是由互联网公司和公众推动的,OTTTV的交互体验和用户感知是很好的,但是缺乏政策倾向,也没有一个刚性的需求。
总的来看,政策优势加上运营商的背景,IPTV的发展态势已然明朗,但在发挥优势的同时,还需要补足劣势,充实IPTV业务。OTT虽然在商业模式上有待探索,但依托互联网公司的技术背景和对用户需求的洞察,并且随着智能电视、智能盒子等硬件设备的普及,未来的发展仍然值得期待。
评论区(0)